欢迎您访问福建畜牧兽医网

地 址:福州市鼓楼区五四路73号国贸广场1408室

电 话:0591-87856764

“专心你的养殖,屁股后面的事交给我”

作者:转自:猪e网   发布时间:2018-06-25 10:06:39

“专心你的养殖,屁股后面的事交给我”-这是苏州金正益生物科技有限公司在环保领域放出的豪言!更让人惊叹的是金正益敢于兜底签合同保证畜禽粪污24小时内降解99%,做到真正的“零污染、零排放、无臭味、无蝇虫”。实际情况果真可以如此么?猪易传媒在2018年猪业榜样发现之旅中有幸的采访到了金正益的创始人吕方先生。


 

据吕总介绍:畜禽粪污生物降解堆是公司与复旦大学合作,共同研发用于养殖场有机废弃物无害化处理的新型技术,并获国家发明专利。该技术通过微生物将养殖粪污中有机物降解为水蒸气、二氧化碳和氮气等无害气体,真正实现养殖场零排放零污染。


“生物降解堆技术”VS“异位发酵床”


从生物降解堆技术的工作原理来看,我们会误认为“生物降解堆技术”似乎没什么新奇的,与盛行了多年的“异位发酵床”原理大致相同,难不成这就是个噱头?传统异位发酵床与生物降解堆在设备设施、基础设施方面有相似之处,两者最大的区别在于降解堆工作模式不一样。拿降解堆的“菌种”为例,吕总形象的做了个比喻:异位发酵床的菌就像是8岁的小孩柔弱,而降解堆的菌就是18岁的的小伙子还天天锻炼,两者强壮的程度不同,造成了其降解能力的差别,而运行后的效果也有很大的差距(见表1)。

 


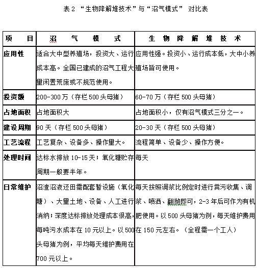
 “生物降解堆技术”VS“沼气模式”

 

当前主流的沼气模式和生物降解堆技术的对比结果详见(表2),我们能够看到,显然从应用性、投资额、占地面积等等方面,生物降解堆技术存在着明显的优势,这在规模场的应用中已经得到了实证。但这并不意味着生物降解堆技术面对的群体只是规模猪场,其对于家庭猪场更为有助力,据吕总介绍以年出栏1000头商品猪为例,其基建成本在3万块钱,占地180平米,对于家庭猪场来说如此便可解决养猪的后顾之忧,其价格相当亲民,远胜于沼气的高投入。当然此处的基建成本仅包含场地建设等,降解堆菌种需要金正益公司派专人定期去投放,并且双方签订合同承诺,金正益承诺做到环保零排放零污染,猪场付相应的服务费用。



简而言之生物降解堆技术优势主要在于5个方面,用几个字概括就是“零排放、易操作、易维护、容量大、投资小”。而到目前国内已经有包括上海光明集团、河南南阳牧场、北京延庆大地牧场等150多家猪场在使用生物降解堆技术,由此可见该技术确实真实可行,金正益公司也确实靠谱。


浑身冒着一股“干劲儿”的吕方董事长


此外在交流中不难发现吕方总是一个非常有担当有责任的人,反复提到最多的一句话就是“我是国内唯一个敢于承诺签合同的环保公司”,而他个人更是把公司定位为“对国家有益,对养殖户有帮助”的企业,我们坚信怀揣着这样伟大愿景的企业会走的更远,有更广阔的发展前途。

 


吕总说起项目表现出的热情洋溢及透到骨子里的自信让我们确定“生物降解发酵堆”的申请效果是“蒸的”。但是,毕竟这只是其一面之词,企业“自卖自夸”也是情理之中。但是,猪易传媒发起“2018猪业榜样”这个活动,一定要对养猪人负责,一定要把好信息准确关,为行业传递真正的好声音。于是,我们来到位于福建省福清市何华安畜牧开发有限公司,见到了何华安老板,试图通过和何老板交流,来见证金正益“生物降解发酵堆”真实使用效果。


 


福清市何华安畜牧开发有限公司,猪场存栏母猪300头。何总1999年借款50万到石家庄开始从零创业,赚到自己的第一大桶金。 三年后,看到一篇新闻说起养猪,顿生养猪念想,2012年何总放弃汽车配件生意,两口子“一窍不通”从100头母猪开始养起。


“什么都不想,就是干!”何总自喻为“神经病”,正是这种“神经儿”何总一养就是6年。


何总猪养的很好,全程全价料,PSY20➕,成本5.5元(人工、水电、环保费用等年共计36万投入未计算在内)


何总虽敢干,但又是一个非常“不省心”的人,每天都要趁工人午休时间去猪舍转一圈,生怕有小猪被压到。“就得像照看自己的孩子一样细心,否则怎么能养出好成绩?”此外,何总非常注意猪舍的通风及卫生,出栏一窝肥猪,或仔猪转舍后都要第一时间让工人冲洗猪舍并做消毒处理。


 

猪鸡成群,好不乐哉


环保高压,福清成为重灾区(“绿山青山就是金山银山”就是在这里提出来的),猪场从2017年的1000余家到现在仅剩下59家。雨住,我们穿过猪舍,路过柴鸡舍,去参观猪场的粪污处理系统。


 

猪场背山邻水,粪污是必须要彻底解决的


何总在粪污的处理上,走了不少弯路,也花了不少冤枉钱,到现在累计投入300余万。一开始投资200多万用某知名单位的异位发酵床,经常死床,效果很不理想(还没地方处理,见下图)


 

“死床”让异位发酵床成为垃圾场-现场狼藉


去年开始使用苏州金正益的“生物降解发酵堆”,四五个小时达到无臭无味,24小时全部降解,实现“零污染、零排放、无臭味、无蝇虫”。因为前期已经做好粪污基础建设,在此基础上只需换上全新的垫料(锯末为主),每头猪仅需交一定的服务费用,投入很低。”现在只需要一个工人轻松解决了粪便污水,解决了环保不达标的后顾之忧,自己能踏踏实实养好猪,很知足,很满意。”何总反馈。


 

生物降解发酵堆现场-抓一把确实干燥无臭、无蚊蝇




现场实拍

 

何老板反馈视频


猪易传媒,传播价值,我们希望通过实地考察走访发现更多有价值、有借鉴意义的模式、方法以及产品,为养猪行业努力和奋斗,我们一直在路上……!


您对“生物降解堆技术”感兴趣么,如果有什么建议或者疑问请及时留言,我们会以最快的时间与您对接。


相关内容: