欢迎您访问福建畜牧兽医网

地 址:福州市鼓楼区五四路73号国贸广场1408室

电 话:0591-87856764

农业农村部发布急电:严控生猪调运!

作者:转自:猪业百科   发布时间:2018-09-01 10:24:13

8月30日晚,农业农村部发布消息,安徽省芜湖市南陵县发生一起生猪非洲猪瘟疫情。这是本月发生的第五起非洲猪瘟疫情。


安徽省芜湖市南陵县发生一起非洲猪瘟疫情


农业农村部新闻办公室8月30日发布,安徽省芜湖市南陵县发生一起生猪非洲猪瘟疫情。

8月29日,安徽省畜牧兽医部门在开展非洲猪瘟疫情排查时,发现芜湖市南陵县某养殖场生猪不明原因死亡。8月30日,经中国动物卫生与流行病学中心(国家外来动物疫病研究中心)确诊为非洲猪瘟疫情。该场共存栏生猪459头,截至目前,发病185头,死亡80头。

疫情发生后,农业农村部立即派出督导组赴安徽省。当地已按照要求,启动应急响应机制,采取封锁、扑杀、无害化处理、消毒等处置措施,已扑杀379头发病猪和同群猪,全部病死和扑杀猪均已无害化处理。同时,禁止所有生猪及易感动物和产品运入或流出封锁区。目前,该起疫情已得到有效处置。

8月份以来,我国境内已连发5起非洲猪瘟疫情,其传染源与传播途径尚不明确。为更好地阻止疫情蔓延,控制各省市区之间的生猪调运监管工作显得十分必要。

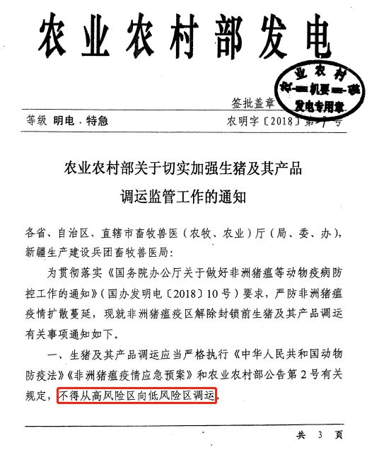
     农业农村部发急电严控生猪调运

8月31日,农业农村部发布特急明电——《农业农村部关于切实加强生猪及其产品调运监管工作的通知》。除要求生猪及其产品不得从高风险区向低风险区调运外,也对发生疫情的省市区受威胁区以外地区生猪及其产品的调运作了详细规定。

通知要求,发生疫情的县(市、区)、市、省,暂停生猪调出本县、本市、本省,关闭省内所有生猪交易市场2个以上(含2个)县发生疫情的市,暂停该市所辖各县生猪调出本县。有2个以上(含2个)市发生疫情的省,暂停该省所辖各市生猪调出本市。

通知也要求规范生猪产品调运。对于有1起疫情的县,暂停该县生猪产品调出该县所在市,暂停该市所辖其余各县生猪产品调出本省;有2起及以上疫情的县,暂停该县生猪产品调出本县,暂停该县所在市所辖其余各县生猪产品调出本市。有2个及以上县发生疫情的市,暂停该市所辖县生猪产品调出本市。有2个及以上市发生疫情的省,暂停该省所辖市生猪产品调出本省。

生猪屠宰方面,发生疫情的县,暂停生猪屠宰活动。生猪屠宰企业经彻底消毒、环境样品和猪肉产品检测合格,并经动物疫病风险评估通过后,方可恢复生产。

希望严控生猪调运能遏制住非洲猪瘟发展势头!


来源:综合整理自农业农村部


相关内容: