欢迎您访问福建畜牧兽医网

地 址:福州市鼓楼区五四路73号国贸广场1408室

电 话:0591-87856764

万头猪场需要多少员工?怎么管理?

作者:转自:猪业视角   发布时间:2019-01-25 11:48:04

本方案针对年产10000头肉猪生产线,实行工厂化生产管理方式,采用先进饲养工艺和技术。其中肉猪生产程序是以“周”为计算单位,工厂化流水生产作业程序性生产方式,全过程分为四个生产环节,按下列工艺流程图示进行。

1、生产流程

待配母猪阶段。在配种舍内饲养空怀、后备、断奶母猪及公猪进行配种。每周参加配种的母猪24头,保证每周能有20头母猪分娩。妊娠母猪放在妊娠母猪舍内饲养,在临产前一周转入产房。  

母猪产仔阶段。母猪按预产期进产仔舍产仔,在产仔舍内4周,仔猪平均21-25天断奶。母猪断奶当天转入配种舍,仔猪原栏饲养3-7天后转入保育舍。如果有特殊情况,可将仔猪进行合并,这样不负担哺乳的母猪提前转回配种舍等待配种。  

仔猪保育阶段。断奶3-7天后仔猪进入仔猪保育舍培育至9周龄转群,仔猪在保育舍4周。  

中大猪饲养阶段。9周龄仔猪由保育舍转入到中大猪舍饲养16周左右,预计饲养至24周龄左右,体重达90—100公斤出栏上市。一般每周可出栏182头猪左右。

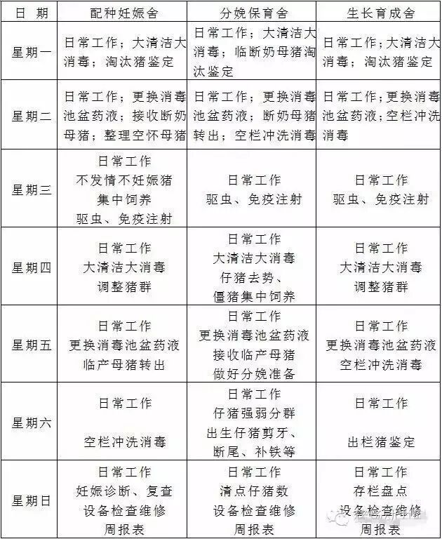
2、每周工作流程

由于集约化和工厂化的现代猪场,其周期性和规律性相当强,生产过程环环相联;因此,要求全场员工对自已所做的工作内容和特点要非常清晰明了,做到每日工作事事清。

3、组织架构      

4、岗位定编

猪场场长1人;

生产线主管1人,配种妊娠舍组长1人;分娩保育舍组长1人;生长育成舍组长1人。

饲养员定编:配种妊娠组4人(含组长),分娩保育组4人(含组长),生长育成组6人(含组长) 夜班1人。

后勤人员按实际岗位需要设置人数:如后勤主管、财会、司机、维修、保安、炊事员、勤杂工等。

5、责任分工

以层层管理、分工明确、场长负责制为原则。具体工作专人负责;既有分工,又有合作;下级服从上级;重点工作协作进行,重要事情通过场领导班子研究解决。

1. 场长

①负责猪场的全面工作;

②负责制定和完善本场的各项管理制度、技术操作规程;

③负责后勤保障工作的管理,及时协调各部门之间的工作关系;

负责制定具体的实施措施,落实和完成公司各项任务;

⑤负责监控本场的生产情况,员工工作情况和卫生防疫,及时解决出现的问题;

⑥负责编排全场的经营生产计划,物资需求计划;

⑦负责全场的生产报表,并督促做好月结工作、周上报工作,

⑧做好全场员工的思想工作,及时了解员工的思想动态,出现问题及时解决,及时向上反映员工的意见和建议。

⑨负责全场直接成本费用的监控与管理  

负责落实和完成公司下达的全场经济指标

⑪直接管辖生产线主管,通过生产线主管管理生产线员工

⑫负责全场生产线员工的技术培训工作,每周或每月主持召开生产例会

2. 生产线主管  

负责生产线日常工作;  

协助场长做好其他工作;  

负责执行饲养管理技术操作规程、卫生防疫制度和有关生产线的管理制度,并组织实施;  

负责生产线报表工作,随时做好统计分析,以便及时发现问题并解决问题;

负责猪病防治及免疫注射工作  

负责生产线饲料、药物等直接成本费用的监控与管理。  

负责落实和完成场长下达的各项任务  

直接管辖组长,通过组长管理员工。  

3. 组长  

(1)配种妊娠舍组长  

①负责组织本组人员严格按《饲养管理技术操作规程》和每周工作日程进行生产。  

②及时反映本组中出现的生产和工作问题。  

③负责整理和统计本组的生产日报表和周报表。  

④本组人员休息替班。  

⑤负责本组定期全面消毒,清洁绿化工作。  

⑥负责本组饲料、药品、工具的使用计划与领取及盘点工作。  

⑦服从生产线主管的领导,完成生产线主管下达的各项生产任务。  

⑧负责本生产线配种工作,保证生产线按生产流程运行。  

⑨负责本组种猪转群,调整工作。  

⑩负责本组公猪、后备猪、空怀猪、妊娠猪的预防注射工作。  

(2)分娩保育舍组长  

①负责组织本组人员严格按《饲养管理技术操作规程》和每周工作日程进行生产。  

②及时反映本组中出现的生产和工作问题。  

③负责整理和统计本组的生产日报表和周报表。  

④本组人员休息替班。  

⑤负责本组定期全面消毒,清洁绿化工作。  

⑥负责本组饲料、药品、工具的使用计划与领取及盘点工作。  

⑦服从生产线主管的领导,完成生产线主管下达的各项生产任务。  

⑧负责本组空栏猪舍的冲洗消毒工作。  

⑨负责本组母猪、仔猪转群、调整工作。  

⑩负责哺乳母猪、仔猪预防注射工作。  

(3)生长育成舍组长  

①负责组织本组人员严格按《饲养管理技术操作规程》和每周工作日程进行生产。  

②及时反映本组中出现的生产和工作问题。  

③负责整理和统计本组的生产日报表和周报表。  

④本组人员休息替班。  

⑤负责本组定期全面消毒,清洁绿化工作。  

⑥负责本组饲料、药品、工具的使用计划与领取及盘点工作。  

⑦服从生产线主管的领导,完成生产线主管下达的各项生产任务。  

⑧负责肉猪的出栏工作,保证出栏猪的质量;  

⑨负责生长、育肥猪的周转、调整工作;  

⑩负责本组空栏猪舍的冲洗、消毒工作  

⑪负责生长、育肥猪的预防注射工作。

4. 饲养员  

(1)辅配饲养员  

协助组长做好配种、种猪转栏、调整工作。  

协助组长做好公猪、空怀猪、后备猪预防注射工作。  

负责大栏内公猪、空怀猪、后备猪的饲养管理工作。  

(2)妊娠母猪饲养员  

协助组长做好妊娠猪转群、调整工作。  

协助组长做好妊娠母猪预防注射工作。  

负责定位栏内妊娠猪的饲养管理工作。  

(3)哺乳母猪、仔猪饲养员  

协助组长做好临产母猪转入、断奶母猪及仔猪转出工作。  

协助组长做好哺乳母猪、仔猪的预防注射工作。  

负责2个单元大约40个产栏哺乳母猪、仔猪的饲养管理工作。  

(4)保育猪饲养员  

协助组长做好保育猪转群、调整工作。

协助组长做好保育猪预防注射工作。  

负责2个单元或大约400头保育猪的饲养管理工作。  

(5)生长育肥猪饲养员  

协助组长做好生长育肥猪转群、调整工作。  

协助组长做好生长育肥猪预防注射工作。  

负责大约500-600头生长育肥猪的饲养管理工作  

(6)夜班人员  

每天工作时间为:白班的午休时间、夜间。一般为:午间11:30~14:00,晚间17:30~次日早7:30,两名夜班轮流。  

负责本区猪群防寒、保温、防暑、通风,天气冷、风大时负责放帐幕。  

负责本区防火、防盗等安全工作。  

重点负责分娩舍接产、仔猪护理工作。

负责哺乳仔猪夜间补料工作。  

做好值班记录。(资料来源:智慧猪场)


相关内容: