欢迎您访问福建畜牧兽医网

地 址:福州市鼓楼区五四路73号国贸广场1408室

电 话:0591-87856764

养猪场常见呼吸道疾病的鉴别诊断和防控措施

作者:转自:猪业视角   发布时间:2019-01-31 11:03:04

呼吸道疾病是危害养猪场最重要的疾病,因为多是多种病原的混合或继发感染,我们通常称为猪呼吸道疾病综合征(PRDC)。由于其病原复杂,混合感染或继发感染严重,PRDC给养猪业带来了极大的危害,并造成了巨大的经济损失。现在即将进入冬季,也进入了PRDC的高发期。而诱发猪呼吸道疾病综合征的是有多种因素的,比如环境因素、病原因素(病毒、细菌、支原体、原虫、寄生虫)。猪出现以咳嗽、喘气、呼吸困难等呼吸道症状为主。本文对引起PRDC常见的10种疾病从流行特点、临床症状、病理变化、病原学诊断四个方面进行综述。


  1、从流行特点进行鉴别诊断

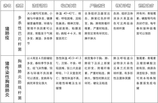
  猪流行性感冒:多发生在冬季或春季,气候变化是主要诱因,常突然发病,迅速波及全群。  

  猪蓝耳病:主要表现是母猪繁殖障碍及仔猪呼吸道症状,育肥猪发病较温和;经空气通过呼吸道感染,传染性极强,有人认为还可通过胎盘感染,猪只贩卖流动、饲养密度过大、饲养管理混乱、栏舍卫生条件不良、气候变化等因素都可促进发病和流行。  

  猪圆环病毒感染:本病主要发生于断奶仔猪,当断奶仔猪群处于寒冷、闷热、气候剧变、冷热交替、潮湿、拥挤、通风不良、营养缺乏、更换饲料、寄生虫等应激情况下,导致抵抗力降低,此时疫病乘机侵入机体,发生内源性感染和传播。  

  猪伪狂犬病:该病的发生具有一定的季节性。多发生在寒冷季节,但其它季节也有发生,因为低温有利于病毒的存活,病毒主要通过已感染猪排毒而传给健康猪,仔猪发病率和死亡率可达100%。  

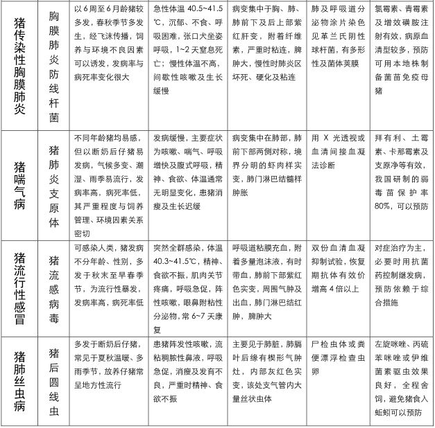
  猪肺炎支原体感染:本病广泛存在于世界各地,在一般情况下,本病的死亡率不高,但是爆发的早期,如果饲养管理条件不良,造成猪只抵抗力下降,其他病原体继发性感染也会造成严重的死亡。  

  猪传染性萎缩性鼻炎:不同年龄的猪均有易感性,但主要侵害幼猪,长白猪最易感,病原体随病猪和带菌猪的鼻腔分泌物排出,通过空气飞沫经呼吸道传播。  

  猪传染性胸膜肺炎:本病多感染2~5月龄、体重30~60千克的中猪,且多在4~5月份和9~11月份流行。  

  猪肺疫:本病发生一般无明显的季节性,但以冷热交替、气候突变、多雨、潮湿、闷热的时期多发,多呈散发性,有时呈地方性流行,本病多发生于3~10周龄的仔猪。  

  猪链球菌病;各种年龄的猪都可感染,仔猪和成年猪均有易感性,以新生仔猪、哺乳仔猪的发病率和病死率最高,多为败血症型和脑膜脑炎型,中猪和怀孕母猪,以关节炎型多见;病猪、临床康复猪和健康猪均可带菌,猪只之间通过接触传染。  

  肺丝虫病:本病各地都有发生,冬天和早春多见,各年龄和品种猪都能感染。  

  2、从临床症状进行鉴别诊断  

  猪流行性感冒:多因气候突变引起,突然发病,全群几乎同时感染,病猪体温升高到40.3℃~41.5℃,有时可高达42℃;病猪咳嗽,呼吸困难,眼结膜潮红,眼和鼻流出粘性分泌物,有时鼻分泌物带有血色;畏寒怕冷,喜钻草堆。  

  猪蓝耳病:本病主要感染母猪和仔猪。仔猪的症状类似于流感,病猪嗜睡,倦怠,体温升高至40℃~41℃,食欲不振,打喷嚏,咳嗽,呼吸困难,呈腹式呼吸;有些断奶仔猪感染后表现为下痢、关节炎、眼睑肿胀、结膜炎、耳朵变红、皮肤有斑点;母猪不表现呼吸道症状,其特征主要是繁殖障碍,出现流产或早产,产下木乃伊胎、死胎和病弱仔猪,死产率可达80%~100%。  

  猪圆环病毒:病猪生长不良或停滞、呼吸困难、淋巴结肿大、腹泻、苍白和黄疸;在病猪群中有时亦见有包括咳嗽、发热、胃溃疡、中枢神经障碍和突然死亡,其中有些症状可能与继发感染有关。  

  猪伪狂犬病:仔猪感染后症状明显,主要表现为结膜潮红,流眼泪,有脓性分泌物,呼吸迫促,咳嗽,喷嚏,腹式呼吸,流清鼻涕,有的口吐白沫;常见阵发性痉挛,出现转圈游泳样运动,做犬坐姿势,叫声嘶哑或叫不出声;多在出现神经症状后1~2天死亡,病死率高达100%;母猪患本病时,伴发便秘、厌食、眼睑水肿,呼吸困难;出现死胎和弱仔;后备猪患病后,屡配不中,返情率高。  

  猪支原体肺炎:病猪不运动时症状不明显,但稍作运动,就会出现连续性的咳嗽,呼吸加快,呈腹式呼吸,张口喘气,有明显的喘鸣声;本病死亡率虽然不高,但却严重影响猪只生长。  

  传染性萎缩性鼻炎:本病多发于仔猪,3个月龄以上的猪不表现症状,病猪主要表现为鼻炎症状,有喷嚏,发鼾声,流浆液性、黏液性或脓性分泌物;摇头,拱地,搔抓或摩擦鼻部,吸气时鼻孔开张,严重的张口呼吸,经2~3个月后,鼻部、面部变形,鼻端向上翘起或鼻盘歪向一侧。  

  传染性胸膜肺炎:症状分为急性型、亚急性型和慢性型,急性型体温升高到42℃以上,呼吸急促,极为困难,张口伸舌喘气,阵发性咳嗽,常站立或犬坐而不愿卧地,自口鼻流出泡沫样分泌物;如治疗不及时,多在1~2天内窒息死亡;能耐过4天者,多转为慢性型,呈现间歇性咳嗽。  

  猪肺疫:病猪典型症状是呼吸困难,最急性型张口呼吸,呈犬坐姿势,咽喉高热、肿痛,口鼻内流出泡沫样液体,可视黏膜蓝紫色,后期体驱下部皮肤变红,最后窒息而死;急性型呼吸困难,有干而短的咳嗽,胸部有压痛,流脓性或铁锈色鼻液,皮肤上有红斑,一般经4~6日后,窒息死亡;慢性型持续咳嗽,呼吸困难,渐进性消瘦,大多因衰竭而死亡。  

  猪链球菌病:最急性病例,往往不表现任何症状而死亡;急性型病例,体温41℃~42.5℃,呼吸促迫,咳嗽,叫声嘶哑,嘴角流白色泡沫,流浆液性鼻液;眼结膜潮红,有脓性分泌物;四肢、耳末稍及腹部皮肤有出血斑:血尿,粪便干硬附有黏膜、黏液;脑膜脑炎型病初体温升高,不食、便秘,有浆液性或黏液性鼻汁;继而出现神经症状,运动失调,转圈,空嚼,磨牙,仰卧于地,四肢游泳状划动,甚至昏迷不醒;部分猪出现多发性关节炎。  

  肺丝虫病:本病主要感染2~4月龄比较瘦弱的猪只,病猪表现为发育不良,被毛粗糙,阵发性咳嗽,在早晚运动后或遇冷空气刺激时尤为剧烈,鼻孔流出脓性粘稠分泌物,重者呈现呼吸困难。  

  3、从病理变化进行鉴别诊断  

  猪流行性感冒:病变主要在呼吸器官,鼻、喉、气管、和支气管黏膜出血,表面有大量泡沫状黏液;肺的病变部呈紫红色如鲜牛肉状;病区肺膨胀不全,塌陷,其周围组织呈气肿和苍白色,界限分明;颈淋巴结和纵隔淋巴结肿大、充血、水肿,胃肠有卡他性炎症。  

  猪蓝耳病:可见下颌、颈、腋下、眼结膜及后肢内侧水肿;胸腔有淡黄色清亮液体,心包积液,心肌变软;弥漫性间质性肺炎,脾呈紫色,脾头肿大,切面增生。  

  猪圆环病毒感染:皮肤苍白、黄疸、淋巴结异常肿大、切面苍白,肺脏肿胀、坚硬似橡皮、表面散布灰褐色小叶、心叶和尖叶突变、肺泡出血;肝脏发暗、萎缩、脾脏肿大、肉样变,肾脏水肿、苍白、被膜下可见白色坏死灶,大肠黏膜充血。  

  猪伪狂犬病:肺部暗红色,胃底部黏膜有炎症;脾脏肿胀、充血、出血;肝暗紫色,胆囊肿大1~2倍,肾肿大,表面有出血点,脑膜明显充血。  

  猪支原体肺炎:急性死亡见肺有不同程度的水肿和气肿,在心叶、尖叶、中间叶及部分病例的膈叶出现融合性支气管肺炎;病变部的颜色多为淡红色或灰红色,半透明状,病变部界限明显,向鲜嫩的肌肉样,俗称肉变;随着病程延长病变部转为浅红色或灰白色,半透明状态的程度减轻,俗称胰变或虾肉样变;继发细菌感染时,引起肺和胸膜的纤维素性、化脓性和坏死性病变。  

  传染性萎缩性鼻炎:病变仅限于鼻腔及临近组织,表现为鼻甲骨萎缩、中隔弯曲变形甚至消失;鼻黏膜充血水肿,附有黏液性或干酪样分泌物。

  传染性胸膜肺炎:眼观变化主要见于呼吸道,肺炎大多呈两侧性,累及心叶和尖叶以及膈叶的一部分;肺炎区色深而质地坚实,切面易碎;纤维素性胸膜炎明显,胸腔含有带血色的液体;在迅速致死的病例,气管和支气管充满带血色的黏液性泡沫状渗出物;在较慢性的病例,肺膈叶上有大小不一的脓肿样结节,胸膜有粘连区。  

  猪肺疫:最急性型黏膜、浆膜及实质器官出血和皮肤小点出血,皮肤有红斑,肺、淋巴结水肿,咽喉部及周围结缔组织的出血性浆液性浸润为特征;急性型除了全身黏膜、实质器官、淋巴结的出血性病变外,特征性的病变是纤维素性肺炎,有不同程度肝变区,胸膜与肺粘连,肺切面呈大理石纹,气管、支气管黏膜发炎有泡沫状黏液;慢性型肺肝变区扩大,有灰黄色或灰色坏死,内有干酪样物质,有的形成空洞,高度消瘦,贫血,皮下组织有坏死灶。  

  猪链球菌病:死猪天然孔出血,尸僵不全;猪皮剥离后可见全身肌肉似煮熟样;肺充血、出血肿胀,表面有纤维蛋白附着;全身淋巴结肿大呈紫黑色;肾脏表面多为灰褐色,有出血点;肝脏肿大,表面有纤维附着物,胆囊充满胆汁。  

  肺丝虫病:肺膈叶后缘,形成一些灰白色隆起的气肿区,剪开以后,常可在支气管中见到大量的虫体。  

  4、从病原学进行鉴别诊断  

  对上述10种病中的病毒性疾病(包括猪流行性感冒、猪蓝耳病、猪圆环病毒感染等)可以分离血清用ELISA或者用PCR进行抗原检测来确诊;对细菌性疾病(包括传染性胸膜肺炎、猪肺疫、猪链球菌病等)可用病料做涂片或触片染色镜检,也可将病料接种培养基培养、分离以及进行生化鉴定来确诊;对寄生虫性疾病(肺丝虫病)可以在剖检时切开支气管查到虫体而确诊。

        5、呼吸道疾病的综合控制措施

        呼吸道疾病往往单个控制效果不明显或者当时用药有效,停药容易复发。因此呼吸道疾病必须综合防控才会效果好。

        ⑴  饲料安全健康:饲料原料霉菌毒素不超标,霉菌毒素会抑制免疫力,特别是伏马毒素不仅抑制免疫还会引起猪肺水肿。除了霉菌毒素不超标以外,各营养需要均衡才有利于猪群健康。

        ⑵  空气质量:冬天猪舍密闭保温,舍内空气污浊,因此11月到次年4月是猪场呼吸道疾病高发期。

        ⑶  粉尘:饲料干喂特别是粉料干喂,猪采食时容易将饲料粉尘吸入肺部,造成异物性肺炎,引发咳嗽。饲喂干料可以选用干湿料槽,就能很大程度降低粉尘。

        ⑷  先控制群体病毒性疾病感染:主要是蓝耳病和圆环病毒,它们两个都是免疫抑制性疾病,并且猪群普遍都有病毒携带,稍有不注意,就会引起整体发生严重的疾病。

        A、圆环病毒

        对猪群的影响大于蓝耳病对猪群的影响,因此圆环病毒疫苗必须接种而且是选择优秀疫苗接种(比如勃林格、金宇等公司)。如果是外抓猪育肥的猪场,一定要购买接种了优秀圆环病毒疫苗的仔猪。

  B、蓝耳病

  需一年2-3次监测S/P值,看猪群S/P值在什么时候升高?通过抗体监测发现多数猪场往往猪群的S/P值升高阶段就是猪群的不稳定阶段,此时容易出现副猪等疾病感染。一旦出现蓝耳病在猪场活跃,如果是母猪群则每月给母猪添加大环内酯类药物10天,持续使用6个月,如果是商品猪群则在发病开始日龄1周开始添加大环内酯类药物10天,停药1周再添加10天,这样能明显降低发病症状。

  蓝耳病疫苗接种应当整场使用一个毒株,如果连续使用6个月以上未见明显改善才可考虑更换疫苗毒株。最忌讳在一个主场同时使用两个不同毒株的蓝耳疫苗!母猪群蓝耳疫苗一年普免2-3次或者是在断奶时跟胎接种;商品猪群在发病日期前推4周接种蓝耳疫苗。

  ⑸  接种支原体疫苗:猪群咳嗽比较多而且死猪剖检猪肺呈现尖叶、心叶明显对称性实变的猪场,商品猪群在7日龄、21日龄接种支原体疫苗能有效控制猪群支原体肺炎。

  ⑹  种猪接种萎缩性鼻炎疫苗:如果猪场接种了支原体肺炎之后猪群依然咳嗽比较严重,请注意以下两个现象。第一、观察猪群是否出现泪斑;第二如果有死亡的保育猪请从倒数第一和第二臼齿之间横锯上颚,看鼻甲骨是否发生萎缩,如果鼻甲骨发生萎缩则表明有萎缩性鼻炎。在临床上表现为,眼睛泪斑明显,猪鼻子短或者鼻子歪,猪群打喷嚏时喷出鲜血。控制萎缩性鼻炎,则需要给母猪普免2次萎缩性鼻炎之后于产前20-40日龄跟胎免疫。

  ⑺  监测猪群伪狂犬gE抗体:每年2-4次监测猪群伪狂犬gE抗体,如果出现阳性,则商品猪群一定要进行伪狂犬滴鼻免疫,之后还要连续两次肌肉注射接种伪狂犬疫苗。否则肥猪群咳嗽会多,而且药物治疗效果不明显。如果外抓育肥猪,咳嗽、眼结膜炎、出现眼屎,体表发白,体温40.5℃~41.5℃。此时如果有死猪请把死猪送去做伪狂犬PCR检测,如果没有死猪可以选用1-2栏病猪尝试注射进口伪狂犬弱毒苗,如果是伪狂犬病一般注射进口伪狂犬弱毒苗之后4天会有明显效果。

(资料来源:中国蓝耳病网)


相关内容: